How to submit an application to CIHR's Canada Graduate Research Scholarships - Doctoral Program (CGRS D)

Long Description
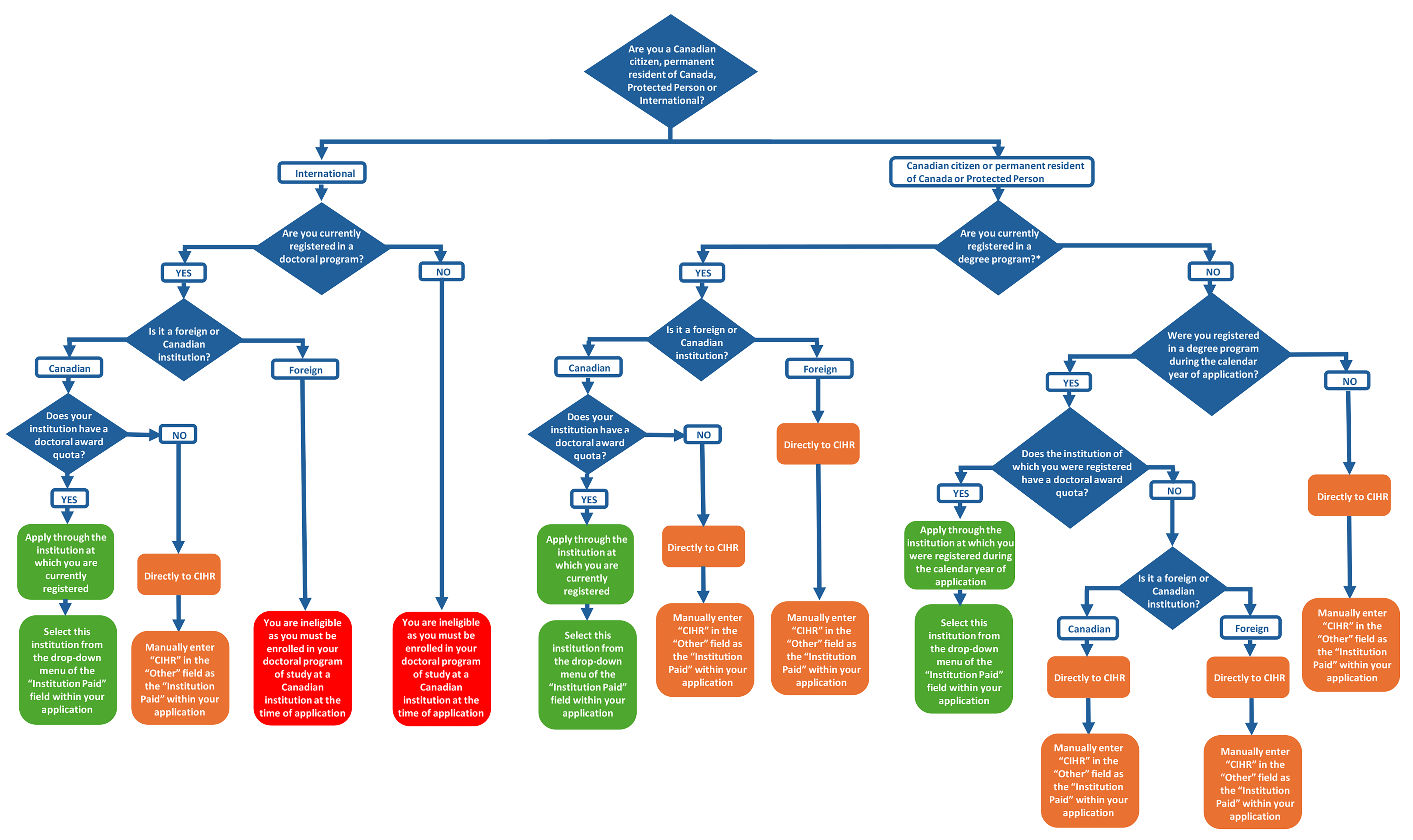
Text Description
Title: "How to submit an application to CIHR's Canada Graduate Research Scholarships Doctoral Program (CGRS D)"
Top of chart begins Q: "Are you a Canadian citizen, permanent resident of Canada, Protected Person or International?".
If "International" , then Q: "Are you currently registered in a doctoral program".
If "No", then "You are ineligible as you must be enrolled in your doctoral program of study at an eligible Canadian institution at the time of application".
If "Yes", then Q: "Is it a foreign or Canadian institution?".
If "Foreign", then: "You are ineligible as you must be enrolled in your doctoral program of study at an eligible Canadian institution at the time of application".
If "Canadian" to a foreign or Canadian institution, then Q: "Does your institution have a doctoral award quota?".
If "Yes", then "Apply through the institution at which you are currently" and "Select this institution from the drop-down menu of the "Institution Paid" field within your application".
If "No" to institution has a doctoral award quota, then "Directly to CIHR" and "Manually enter "CIHR" in the "Other" field as the "Institution Paid" within your application".
Top of chart begins Q: "Are you a Canadian citizen, permanent resident of Canada Protected Person or International".
If "Canadian citizen, permanent resident of Canada or Protected Person" then Q: "Are your currently registered in a degree program?"Footnote *
If "Yes" to currently registered in a degree program, then Q: "Is it a foreign or Canadian institution?".
If "Canadian" then Q: "Does your institution have a doctoral award quota?".
If "Yes" then "Apply through the institution at which you are currently registered" and "Select this institution from the drop-down menu of the "Institution Paid" field within your application".
If "No" to institution has a doctoral award quota, then "Directly to CIHR" and "Manually enter "CIHR" in the "Other" field as the "Institution Paid" within your application".
If "Foreign" to a foreign or Canadian institution, then "Directly to CIHR" and "Manually enter "CIHR" in the "Other" field as the "Institution Paid" within your application".
If "No" to currently registered in a degree program, then Q: "Were you registered in a degree program during the calendar year of application?".
If "No" then "Directly to CIHR" and "Manually enter "CIHR" in the "Other" field as the "Institution Paid" within your application".
If "Yes" to registered in a degree program during the calendar year of application, then Q: "Does the institution of which you were registered have a doctoral award quota?".
If "Yes" to then "Apply through the institution at which you were registered during the calendar year of application" and "Select this institution from the drop-down menu of the "Institution Paid" field within your application".
If "No" to institution has a doctoral award quota, then Q: "Is it a foreign or Canadian institution?".
If "Canadian" then "Directly to CIHR" and "Manually enter "CIHR" in the "Other" field as the "Institution Paid" within your application".
If "Foreign" to foreign or Canadian institution, then "Directly to CIHR" and "Manually enter "CIHR" in the "Other" field as the "Institution Paid" within your application".
Table Description
The above text is also represented here:
Applicant's status at time of application | Where to submit application |
---|---|
Currently registered in a degree program at a Canadian institution with a doctoral award quota. Note: This includes applicants on an approved leave of absence from a Canadian institution with a doctoral award quota, as well as international applicants registered in their doctoral program at an eligible Canadian institution at time of application. |
The Canadian institution at which the applicant is registered. |
Currently registered concurrently at a Canadian institution with a doctoral award quota and at a foreign post-secondary institution (e.g., in a cotutelle) | The Canadian institution at which the applicant is currently registered. |
Not currently registered in a degree program but was registered at any other time during the calendar year of application in a degree program at a Canadian institution with a doctoral award quota. | The Canadian institution at which the applicant was registered. |
Currently registered in a degree program at a Canadian institution without a doctoral award quota. Note: This includes international applicants registered in their doctoral program at an eligible Canadian institution at time of application. |
Directly to CIHR |
Applicants who are Canadian citizens, permanent residents of Canada or Protected Persons and are currently registered in a degree program at a foreign institution. | Directly to CIHR |
Applicants who are Canadian citizens, permanent residents of Canada or Protected Persons and are not currently registered in a degree program at any time during the calendar year of application in a degree program at a Canadian institution. | Directly to CIHR |
Applicants who are Canadian citizens, permanent residents of Canada or Protected Persons and are not currently registered in a degree program but were registered at any other time during the calendar year of application in a degree program at a Canadian institution without a doctoral award quota. |
Directly to CIHR. |
- Date modified: